基金管理人登记备案新要求——基金资管新规解读系列(二)
基金管理人登记备案新要求——基金资管新规解读系列(二)
与旧平台相比,管理人信息登记项目发生了如下变化:
1.“机构性质”一栏中删除了“境外机构”选项。根据基金业协会发布的《私募基金登记备案相关问题解答(一)》,境外注册设立的私募基金管理机构暂不纳入登记范围,因此尽管旧平台设置了“境外机构”这一选项,却没有实际用途,此次新平台删除了该选项。
2. 新增“上传机构所在写字楼照片”及“上传机构前台图片”两个栏目,旨在对基金管理人实际办公地点情况进行了解,防止出现“空壳公司”。
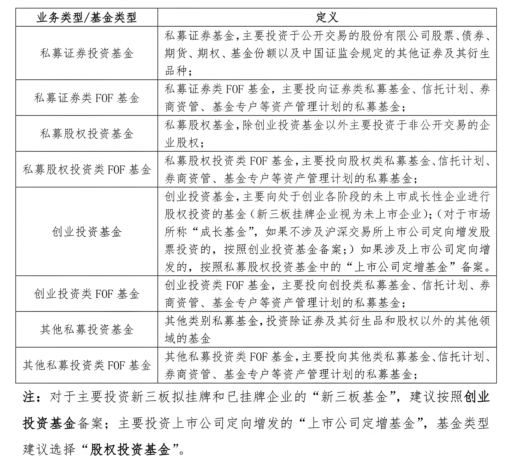
3. 旧平台“管理主要投资基金类型”和“申请业务类型”两个栏目被删除,新平台新增“机构类型”选项,包括:
-
(1)私募证券基金管理人;
-
(2)私募股权、创业投资管理人;
-
(3)其他私募投资基金管理人。
需要关注的是,之前基金管理人在旧平台可以同时申请多个业务类型,但新平台下同一基金管理人只能选择一种机构类型。新平台之后是否会允许基金管理人同时申请不同的机构类型,旧平台上已申请了多种业务类型的基金管理人如何在新平台上进行选择,有待基金业协会进一步解释和说明。


5. 新平台对规章制度栏目进行了大幅度修改,在新平台“相关制度信息”栏目中,明确要求基金管理人上传以下制度文件:
(1)运营风险控制制度;
(2)信息披露制度;
(3)机构内部交易记录制度;
(4)防范内幕交易、利益冲突的投资交易制度;
(5)合格投资者风险揭示制度;
(6)合格投资者内部审核流程及相关制度;
(7) 私募基金宣传推介、募集相关规范制度;
(8)其他制度(选填);
(9)公平交易制度(仅限私募证券基金管理人上传);
(10)从业人员买卖证券申报制度(仅限私募证券基金管理人上传)。
建议私募基金管理人结合基金业协会于2016年8月29日发布的《关于做好私募基金“两个加强、两个遏制”相关工作的通知》,及时补充制定、修改相关制度。

6. 实际控制人的定义发生了变化。新平台下的“实际控制人”是指控股股东(或派出董事最多的股东、互相之间签有一致行动协议的股东)或能够实际支配企业行为的自然人、法人或其他组织。认定实际控制人应一直追溯到最后的自然人、国资控股企业或集体企业、上市公司、受国外金融监管部门监管的境外机构。
相比旧平台对“实际控制人”的定义,新平台下实际控制人的选项里增加了“上市公司”,解决了部分上市公司因没有实际控制人,导致其控制的基金管理人无法填报实际控制人信息的问题。
7. 将之前的从业人员管理系统与新平台对接,在新平台上登记高级管理人员信息时,只能填写已经在“从业人员管理系统”中进行了从业资格注册或个人信息登记的自然人;以保证高级管理人员在不同的基金管理人任职时信息的一致性,避免重复录入和信息冲突。
请注意,若该高级管理人员尚未在“从业人员管理系统”中注册从业资格或登记个人信息,需先登录“从业人员管理系统”(登录入口:http://person.amac.org.cn/pages/gr/login.html)中注册和登记信息;个人信息在“从业人员管理系统”中登记成功后,会自动更新至新平台。



是指根据合同约定的投资范围,投资于股票或股票型基金的资产比例高于80%(含)的私募证券基金。
是指根据合同约定的投资范围,投资于银行存款、标准化债券、债券型基金、股票质押式回购以及有预期收益率的银行理财产品、信托计划等金融产品的资产比例高于80%(含)的私募证券基金。
是指合同约定的投资范围包括股票、债券、货币市场工具但无明确的主要投资方向的私募证券投资基金。
是指根据合同约定的投资范围,主要投资于期货、期权及其他金融衍生产品、现金的私募证券投资基金。
是指主要对处于重建期企业的存量股权展开收购的私募股权基金。
是指从事一级房地产项目开发的私募基金,包括采用夹层方式进行投资的房地产基金。
是指投资于基础设施项目的私募基金,包括采用夹层方式进行投资的基础设施基金。
是指主要投资于上市公司定向增发的私募股权投资基金。